为深入贯彻党的二十大精神,落实《教育强国建设规划纲要(2024-2035年)》要求,以“创新引领,质量为先”为核心导向,深化“以学生为中心”的教学改革,进一步提升学校教育教学质量,推动教学创新,备战第六届全国高校教师教学创新大赛,学院决定组织开展重庆工商大学2025年教师教学创新大赛2138CC太阳集团初赛,现将相关事宜通知如下:
一、指导思想
紧扣建设高质量教育体系主题,深入推动高等教育教学改革,推动产教融合走深走实,有效助力“四新”建设;充分发挥大赛的示范引领作用,全面推进课程思政建设,精心打造高校教师教学创新与交流的标杆。
二、参赛对象和比赛分组
(一)参赛对象
学校在职教师,主讲教师近5年对所参赛的本科课程讲授2轮及以上,其中产教融合赛道参赛课程的实践性教学内容比例应不少于30%。其他赛道以个人或团队形式报名,若以团队形式参赛,团队成员包括1名主讲教师和不超过3名团队教师。产教融合赛道以团队形式参赛,团队成员包括1名主讲教师和不超过3名团队成员(至少包含1名从行业企业聘请的兼职教师,且深度参与教育教学时间2年及以上)。
(二)比赛分组
具体分组如下:
1.新文科赛道(正高组、副高组、中级及以下组);
2.基础课程赛道(正高组、副高组、中级及以下组);
3.课程思政赛道(正高组、副高组、中级及以下组);
4.人工智能融合赛道(正高组、副高组、中级及以下组);
5.国际化教育赛道;
6.产教融合赛道。
三、比赛安排
(一)时间:2025年11月20日,周四下午13:30
(二)地点:图书馆第五会议室
(三)比赛要求:每位参赛老师10分钟时间。请老师们准备3分钟说课,7分钟讲课。
四、评奖及奖励
本次比赛设一、二、三等奖,优秀奖。学院将对获奖教师颁发奖状和奖金,以资鼓励。
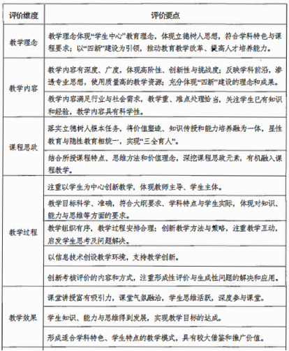
五、2138CC太阳集团教师教学创新大赛初赛评分标准

2138CC太阳集团
2025.11.13